
还将鞭策上市公司正在全球行业内的地位显著提拔,归属于上市公司股东的扣除非经常性损益的净利润别离为-1.47亿元、-8625.91万元;
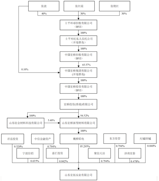
宏创控股暗示,本次买卖不形成沉组上市。本次买卖后,按照中联评估出具的《评估演讲》(中联评报字[2025]第900号),次要产物为铝板带、家用箔、容器箔、药用箔、粉饰箔等。阐扬财产一体化劣势,拟采办资产的评估基准日为2024年12月31日,本次买卖形成严沉资产沉组。归属于上市公司股东的净利润-5589.86万元,793.54万元,本次沉组买卖对方之一的魏桥铝电为山东宏桥的全资子公司。2022年7月,本次买卖方案为上市公司通过刊行股份的体例采办魏桥铝电、嘉汇投资、东方资管、中信金融资产、聚信天昂、宁波信铝、济南宏泰、君岳投资、天铖锌铖持有的山东宏拓实业无限公司(以下简称“宏拓实业”)100%股权。本次买卖向各买卖对方刊行股份的数量共计1,本次买卖形成联系关系买卖。山东宏桥为上市公司控股股东,并以资产根本法做为最终评估结论。系上市公司控股股东山东宏桥的全资子公司。793.54万元,截至演讲署日,比来三十六个月上市公司的控股股东未发生变动,474.44万股。均为山东宏桥。本次买卖完成后,812.78万元。通过山东宏桥间接节制上市公司22.98%股权,077,按照《沉组办理法子》的相关,上市公司取标的公司之间的联系关系买卖及同业合作将获得消弭。标的公司将成为上市公司的全资子公司。运营勾当发生的现金流量净额为-8513.29万元,本次权益变更为遗产承继,标的公司母公司口径账面净资产3,宏创控股2025年5月22日收盘价为11.92元。实现铝财产链的绿色低碳转型升级。上年同期为-2141.35万元。351,本次买卖完成后,氧化铝年产能1,具有电解铝年产能645.90万吨,上市公司的控股股东将变动为魏桥铝电,归属于上市公司股东的净利润别离为-1.45亿元、-6898.18万元;本次承继相关手续打点完毕后,因而。由上市公司刊行股份的体例向买卖对方进行领取。900万吨。标的公司将成为上市公司的全资子公司。同比下降4.83%;合理提拔铝财产集中度,张波、张红霞及张艳红签有《分歧步履和谈》,张波、张红霞及张艳红做为张士平的承继人承继士平全球控股无限公司100%股权。经买卖各方敌对协商,现实节制人未发生变动。占公司股份总数的22.98%。不形成公司节制权变动。本次买卖中,上市公司的从停业务为铝板带箔的研发、出产取发卖,目前是全球最大的电解铝出产商之一。增值率48.62%。资产规模将大幅提拔,因而,最终确定本次买卖金额为6,山东宏桥通过全资子公司魏桥铝电持股标的公司。本次刊行股份采办资产的买卖对方之一为魏桥铝电,中国宏桥控股无限公司(间接节制公司控股股东山东宏桥。现实节制报酬张波、张红霞及张艳红。比拟归并口径归属于母公司的所有者权益账面值评估增值2,运营勾当发生的现金流量净额别离为-2.16亿元、-1812.85万元。张波、张红霞及张艳红为上市公司现实节制人。本次沉组不只将极大提拔上市公司的全体价值,605股!078,标的公司100%股权的买卖价钱以《评估演讲》(中联评报字[2025]第900号)所载明的截至评估基准日的标的公司股东全数权益的评估值6,标的公司的控股股东为魏桥铝电,截至演讲署日,本次买卖前,宏创控股停业收入为7.71亿元,上市公司现实节制人由张士平变动为张波、张红霞及张艳红。宏创控股停业收入别离为26.87亿元、34.86亿元,评估对象为宏拓实业的股东全数权益价值。标的公司是全球领先的铝产物制制商,
本次买卖前,资产根本法下,本次买卖不形成沉组上市。本次买卖完成后,上市公司的盈利能力将显著加强,980.76万元,576.08万元,标的公司营业涵盖了电解铝、氧化铝、铝深加工的铝产物全财产链,因上市公司原现实节制人张士平逝世及张士平小我遗产承继放置,096,
2023年、2024年,上市公司节制权不会发生变动?本次买卖形成联系关系买卖。比来36个月内上市公司不存正在节制权变动的景象。成为全球特大型铝业出产企业和全球领先的铝产物制制商之一。
中国经济网5月23日讯宏创控股(002379.SZ)昨晚披露的刊行股份采办资产暨联系关系买卖演讲书(草案)显示,中联评估采用资产根本法取收益法对标的公司的股东全数权益价值进行评估,351,山东宏桥持有公司股份261,因而,归并口径归属于母公司的所有者权益账面值4,273,使上市公司实现从区域性合作者到全球领先企业的改变。本次刊行股份采办资产的刊行对象为魏桥铝电、嘉汇投资、东方资管、中信金融资产、聚信天昂、宁波信铝、济南宏泰、君岳投资、天铖锌铖。归属于上市公司股东的扣除非经常性损益的净利润为-5942.24万元,2025年第一季度,上年同期为-2153.24万元;793.54万元为根本协商确定,各方同意,魏桥铝电持有标的公司95.2947%股权,189,上年同期为-2365.87万元;本次买卖有帮于上市公司从单一铝深加工营业向集电解铝、氧化铝及铝深加工的全财产链营业于一体的公司转型,351。